Skip to content
Ent Rest Extension
Search
Ctrl
K
Cancel
GitHub
Discord
Select theme
Dark
Light
Auto
Guides
Getting Started
Start Here
Calling Your New API
Generating OpenAPI Specs
Configuration
Annotation Reference
Eager Loading
Pagination
Extending the Spec
HTTP Handler
Getting Started
Configuration
API Docs
Testing
Authentication & Permissions
Resources
Best Practices
Recommended Tools
Troubleshooting
Architecture
Resources
external
Contributing
GitHub Project
pkg.go.dev docs
EntGo Documentation
GitHub
Discord
Select theme
Dark
Light
Auto
Documentation & entrest itself are a work in progress (expect breaking changes). Check out the
GitHub Project
to contribute.
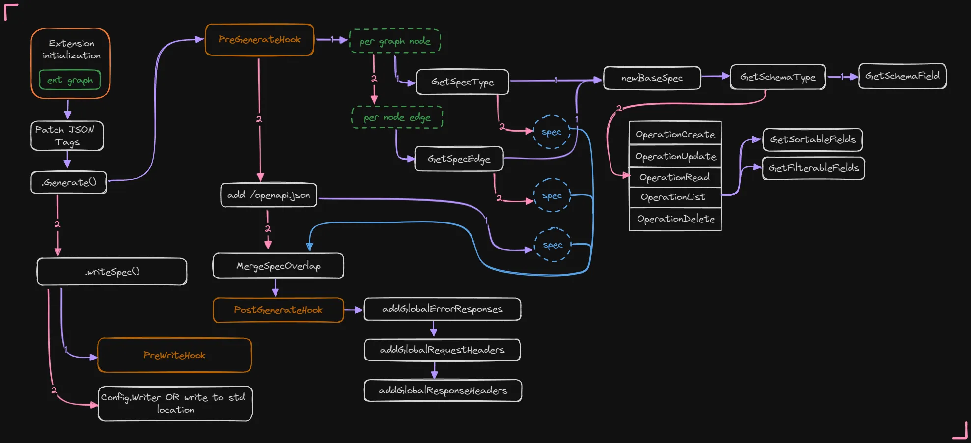
Architecture
High-level internal architecture of entrest and it's spec generation logic: